基础篇(二)
事件处理
使用 v-on 监听 DOM 事件,可简写为 @
事件处理器可以是 内联事件处理器 和 方法事件处理器 两种
html
<!-- 内联事件处理器 -->
<button @click="count++">Add 1</button>
<p>Count is: {{ count }}</p>
<!-- 方法事件处理器,函数入参为 event 事件 -->
<button @click="greet">Greet</button>事件修饰符
- .stop
- .prevent
- ... ...
html
<!-- 单击事件将停止传递 -->
<a @click.stop="doThis"></a>
<!-- 提交事件将不再重新加载页面 -->
<form @submit.prevent="onSubmit"></form>
<!-- 修饰语可以使用链式书写,将会按顺序执行 -->
<a @click.stop.prevent="doThat"></a>
<!-- 也可以只有修饰符 -->
<form @submit.prevent></form>
<!-- 仅当 event.target 是元素本身时才会触发事件处理器 -->
<!-- 例如:事件处理器不来自子元素 -->
<div @click.self="doThat">...</div>按键修饰符
html
<!-- 仅在 `key` 为 `Enter` 时调用 `submit` -->
<input @keyup.enter="submit" />Vue 给一些常用按键提供了别名
- .enter
- .tab
- .delete ( Delete + Backspace)
- .esc
- .space
- .up .down .left .right
- .ctrl .alt .shift .meta
TIP
系统按键修饰符和常规按键不同。与 keyup 事件一起使用时,该按键必须在事件发出时处于按下状态。
换句话说, keyup.ctrl 只会在你仍然按住 ctrl 但松开了另一个键时被触发。若你单独松开 ctrl 键将不会触发
.exact 修饰符
精确控制按键组合
html
<!-- 当按下 Ctrl 时,即使同时按下 Alt 或 Shift 也会触发 -->
<button @click.ctrl="onClick">A</button>
<!-- 仅当按下 Ctrl 且未按任何其他键时才会触发 -->
<button @click.ctrl.exact="onCtrlClick">A</button>
<!-- 仅当没有按下任何系统按键时触发 -->
<button @click.exact="onClick">A</button>鼠标按键修饰符
- .left
- .right
- .middle
表单输入绑定
一般情况下需要值绑定配合事件监听器进行状态同步
使用 v-model 可以简化这一过程
html
<input
:value="text"
@input="event => text = event.target.value">
<input v-model="text">
<!-- 文本框 -->
<textarea v-model="text"></textarea>
<!-- 复选框 -->
<input type="checkbox" id="checkbox" v-model="checked" />
<label for="checkbox">{{ checked }}</label>
<!-- 单选按钮 -->
<input type="radio" id="one" value="One" v-model="picked" />
<label for="one">One</label>
<!-- 选择器 -->
<select v-model="selected">
<option disabled value="">Please select one</option>
<option>A</option>
<option>B</option>
<option>C</option>
</select>值绑定
html
<!-- `picked` 在被选择时是字符串 "a" -->
<input type="radio" v-model="picked" value="a" />
<!-- `toggle` 只会为 true 或 false -->
<input type="checkbox" v-model="toggle" />
<!-- `selected` 在第一项被选中时为字符串 "abc" -->
<select v-model="selected">
<option value="abc">ABC</option>
</select>
<!-- 在复选框中可以通过 `true-value` `false-value` 指定 `toggle` 的值 -->
<input
type="checkbox"
v-model="toggle"
true-value="yes"
false-value="no" />
<!-- 动态指定 -->
<input
type="checkbox"
v-model="toggle"
:true-value="dynamicTrueValue"
:false-value="dynamicFalseValue" />修饰符
.lazy将更新状态的时机由input事件变换到change事件input事件会在每次输入时触发change事件会在失去焦点时触发
.number将调用parseFloat()尝试转换为数字,失败则返回原始值.trim去掉两端的空格
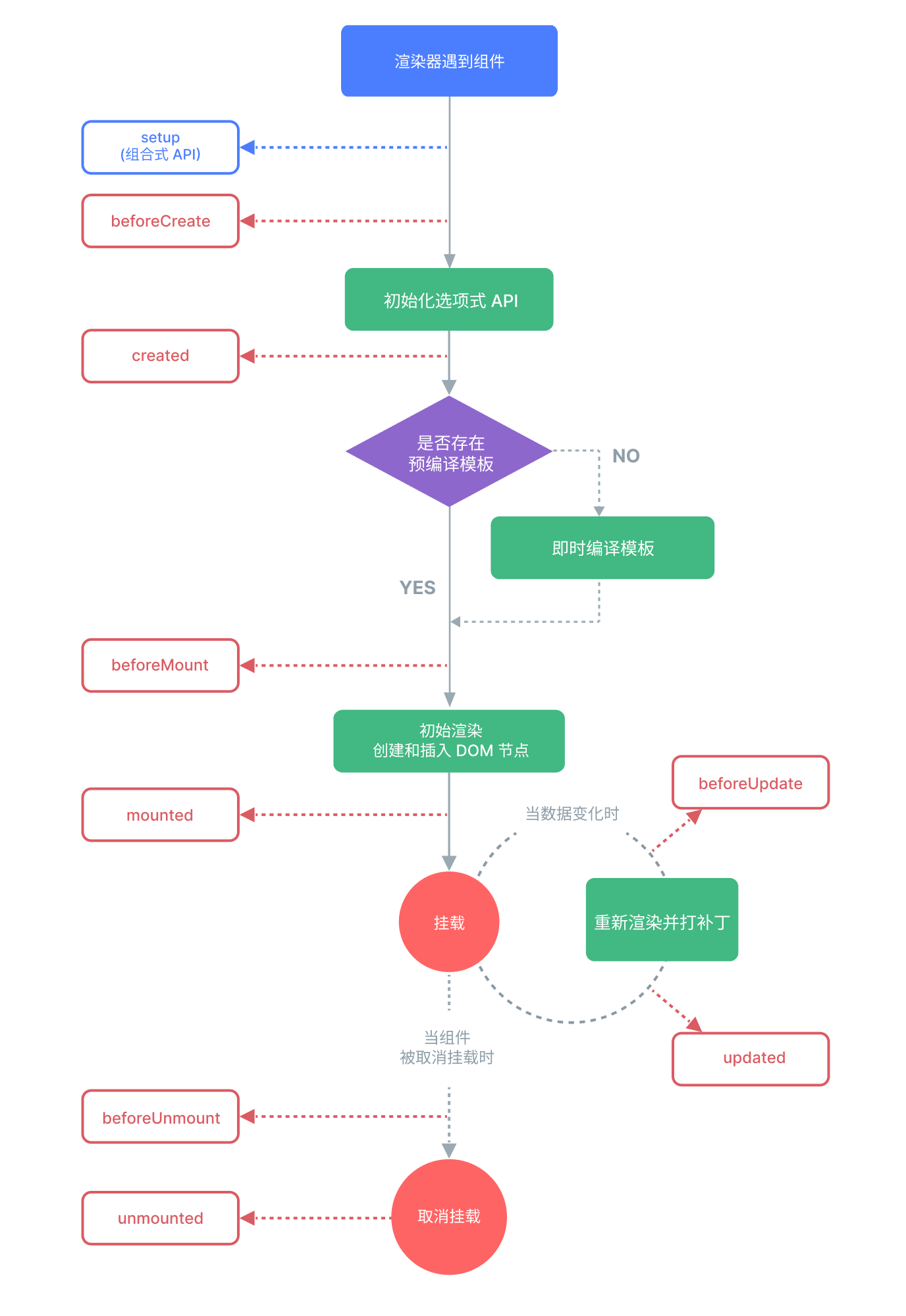
生命周期
最常用的生命周期钩子时 onMounted onUpdated onUnmounted

侦听器
类似于 React 的 useEffect,监听状态变化
Vue 使用 watch 触发回调
javascript
// 监听单个 ref
watch(value, (cur, prev) => {
// do something
});
// 监听一个 getter 函数
watch(() => value, (cur, prev) => {
// do something
})
// 监听多个数据来源
watch(([x, () => y]), (cur, prev) => {
// do something
})
// 不能直接监听响应式对象的属性值,需要使用一个 getter 函数
const obj = reactive({ count: 0 })
// 错误,因为 watch() 得到的参数是一个 number
watch(obj.count, (count) => {
console.log(`Count is: ${count}`)
})
// 提供一个 getter 函数
watch(
() => obj.count,
(count) => {
console.log(`Count is: ${count}`)
}
)深层侦听器
直接传个响应式对象给 watch ,会隐式的创建一个深层侦听器
如果是传入一个 getter 函数,只有在返回不同对象时,才执行回调
javascript
const obj = reactive({ count: 0 })
watch(obj, (newValue, oldValue) => {
// 在嵌套的属性变更时触发
// 注意:`newValue` 此处和 `oldValue` 是相等的
// 因为它们是同一个对象!
})
obj.count++
watch(
() => state.someObject,
() => {
// 仅当 state.someObject 被替换时触发
},
// 可以通过设置 { deep: true } 强制转换成深层侦听器
// 但是对于大型数据结构可能导致性能问题
)即时回调
watch 默认是懒执行,即仅当数据源变换时执行回调
可通过设置 immediate 实现创建侦听器时立即执行
javascript
watch(
source,
(newValue, oldValue) => {
// 立即执行,且当 `source` 改变时再次执行
},
{ immediate: true }
)一次性侦听器 (3.4+)
只执行一次
javascript
watch(
source,
(newValue, oldValue) => {
// 当 `source` 变化时,仅触发一次
},
{ once: true }
)watchEffect
watch 需要仅追踪手动声明的依赖项,支持 immediate once deep flush 配置
watchEffect 在同步代码执行期间,自动追踪响应式依赖,仅支持 flush 配置
javascript
const todoId = ref(1)
const data = ref(null)
watch(
todoId,
async () => {
const response = await fetch(
`https://jsonplaceholder.typicode.com/todos/${todoId.value}`
)
data.value = await response.json()
},
{ immediate: true }
)
// 可简化为
watchEffect(async () => {
const response = await fetch(
`https://jsonplaceholder.typicode.com/todos/${todoId.value}`
)
data.value = await response.json()
})回调的触发时机
侦听器回调会发生在父组件更新之后,所属组件的 DOM 更新呢之前
默认情况下侦听器会访问所属组件到更新前的 DOM
如果想访问更新后的 DOM 可使用后置侦听器,配置 { flush:'post' },等同于 watchPostEffect
如果想在任何更新之前执行回调,可以使用同步侦听器,配置 { flush:'sync' },等同于 watchSyncEffect
停止侦听器
javascript
const unwatch = watchEffect(() => {})
// ... 当该侦听器不再需要时
unwatch()